伟德国际(victor1946)官方网站-Officials Website
首页
(current)
关于我们
企业简介
组织架构
伟德bv1946官网
伟德国际唯一官网入口
新闻中心
集团动态
行业资讯
党群建设
党建引领
主题教育
纪检之窗
职工之家
青年之家
能源文化
文化理念
能源故事
媒体聚焦
管家风采
文明创建
新能源
虚拟电厂
充电桩
储能
地热能
生物质综合利用
可再生资源利用
技术研发
成果展示
科研动态
首页
>
信息公开
>
政策标准
>
信息公开
通知公告
政策标准
规章制度
价格收费
办事服务
便民公告
政策标准
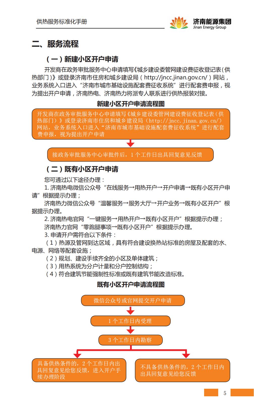
《供热服务标准化手册》